癌症已经成为继心血管疾病之后人类最大的疾病杀手,并且很可能在本世纪中叶超越心血管疾病,成为人类真正的疾病杀手之王。但是随着对于癌症的研究越来越深入,我们也找到了癌细胞的天敌——那就是我们的免疫细胞。
在癌症发生发展的过程中,必须逃脱免疫细胞的追杀才可能发展成夺命的癌症。而在一次次对抗免疫细胞的过程中,癌细胞也在不断地进化,当人体不断衰弱,免疫系统不断老化的时候,癌细胞就会找到可乘之机,在肿瘤组织周围形成适合自己生存,同时抑制免疫细胞杀伤性的微环境。这也使得实体肿瘤比血液肿瘤更加难以应对。
在过往的多项研究中已经证实,当免疫细胞尤其是T细胞进入到肿瘤组织附近的时候,其功能会受到大幅度的抑制,这是因为肿瘤组织在形成有利于自身发展、同时可以抑制免疫细胞发挥作用的肿瘤微环境。最新研究发现癌细胞可以通过影响离子通道降低免疫细胞活性,从而躲避被杀死的命运。
在此之前,我们已经发现癌细胞可以分泌PD-L1(细胞程序性死亡-配体1),它可以与T细胞上的PD-1受体结合来抑制免疫细胞的杀伤性,因此研究人员通过这一机理研发出了PD-1和PD-L1抗体,来抑制两者的结合,并证明在临床上多种肿瘤治疗中均有效果。
而最近的一项研究结果表明,癌细胞还可以通过离子通道来影响免疫细胞工作!
在高中的生物书上,我们就知道离子通道和细胞的活动密切相关。而对于T细胞而言,离子通道可以调节其运动、细胞因子的产生和最重要的细胞毒性。而此前有研究发现,在部分肿瘤患者的CD8+ T细胞中,一种叫做KCa3.1的钾离子通道的活性会降低,从而影响到T细胞对肿瘤的免疫功能。
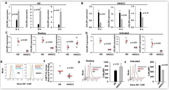
在此次研究中,研究人员从19例年龄在47~84岁、组织活检确诊为头颈部肿瘤的患者体内抽取外周血,并对这些患者的外周血血液样本进行了检测。结果发现:和正常的人群相比,这些患者的CD8+ T细胞中的钙调素的含量低于健康人,而钙调素主要和KCa3.1通道的活性密切相关相关。
有趣的是,进一步研究发现,钙调素的降低只限于细胞膜,细胞质中的钙调素含量是基本正常的。而细胞膜中的钙调素降低,会导致KCa3.1离子通道的功能会下降,进而导致与该通道相关的细胞功能的下降,比如,CD8+ T细胞的运动与趋化性。
幸运的是:研究人员发现这一过程是可逆的。这也就意味着我们可以通过恢复对应的通道帮助NKT细胞恢复杀伤作用,从而增加肿瘤浸润,发挥正常的杀灭癌细胞的作用。
NKT 细胞是癌症细胞免疫治疗过程中杀伤癌症细胞最重要的免疫细胞,而通过细胞免疫疗法进行筛选和培殖的NKT细胞再重新输回患者体内,可以高效清除患者体内的癌细胞,在控制和缓解患者的病情发挥重要作用。
癌症疗法的新方向:细胞免疫治疗
在现代癌症治疗过程中,患者主要面对两个问题,第一是治疗时间,第二是生存期。治疗时间指的是能在较短的时间内控制病情,为后续的更合适的治疗方案赢得时间。这就是传统三大疗法的优势,通过手术、放化疗的手段可以在短时间内控制癌细胞的增长和蔓延,虽然伴随着强烈的副作用,但是却可以为患者赢得下一步治疗的时间。而生存期指的是患者在通过治疗可以获得较长的生存期,而医学上定义有效率通常会以5年的生存期为标准。细胞免疫疗法具有相对明显的效果需要需要1-2个疗程的周期,患者在使用之后会获得一个相对稳定的长期的免疫效果,这期间患者的免疫力会得到提升,精神状态以及食欲会有相对明显的改善。
此外,通过放化疗还能有效地破坏癌细胞的“保护层”,使得癌细胞更多地裸露出来,被自身的免疫系统所识别,从而为患者带来更好的治疗效果。现代临床癌症治疗过程中,通过传统疗法控制病情,为患者赢得时间,再通过细胞免疫治疗来提升治疗的有效率来防止癌症复发是目前最为高效、认可度最高的治疗方式。
无论是传统还是细胞免疫治疗,都是人类对抗癌症的智慧结晶,在这个过程中,人类的技术在逐渐成熟,方案的个性化也越来越明显,成功的案例以及有效率也在逐渐提升。而细胞免疫疗法为人类治疗癌症提供了新的方向,也为未来人类攻克癌症打开了新的大门。
疗法免费咨询薇信mylf558

扫码下载APP
科普中国APP
科普中国
科普中国