一个良好的习惯会让孩子受益终身,比如运动,3~6岁小朋友该如何运动?
近日发布的《学龄前儿童(3~6岁)运动指南》就小朋友运动的时间、运动类型以及运动的监测与评估给予了推荐。
运动时间:每日累计至少180分钟,每天至少120 分钟户外活动
其中,要注意个体差异,对于原本就不活跃或体质较弱的幼儿,要注意循序渐进。
此外,指南建议在雾霾、高温或高寒等恶劣天气下可酌情减少户外运动时间。但同时,建议在室内完成每日180分钟的运动目标。
除此外,指南强调,儿童每日应尽量不要坐着或躺着不动(睡眠除外);任何久坐行为每次持续时间均应限制在60分钟以内;就屏幕时间,累计不要超过60分钟。
睡眠是必要的机体生理活动,每天应有10~13 h的睡眠(包括1~2 h的午休或小睡时间);同时应建立规律作息;避免在睡前使用任何电子屏幕设备。
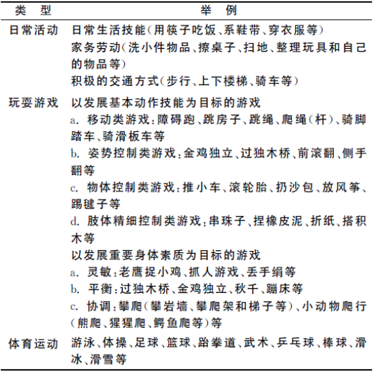
家长要积极积极引导,进行不同运动类型的活动
学龄前儿童的运动类型主要包括日常活动、玩耍游戏以及体育运动,应鼓励儿童积极玩游戏,全天处于活跃状态,以促进其生长发育。
表1 学龄前儿童运动类型的推荐
在对不同运动形式进行运动分类的同时,还可按照运动强度进行分类。
另外,指南指出,造成儿童身体活动水平差异的主要原因在于每日放学后及周末家庭互动安排,家长要积极引导,鼓励多与儿童一起进行亲子运动,培养儿童参与体育活动的兴趣,建立健康的生活方式。
运动的监测与评估
可采用问卷法、直接观察法、客观评价法等对儿童运动的强度、累积时间进行监测评估,运动对生长发育和健康的促进作用应由医学专业人员评估。问卷法通过回忆、访谈或日志等形式,一般记录儿童身体活动类型、频率、时间、强度等信息,但也有部分工具仅针对强度进行评价,如幼儿体育活动强度自评量表。
图1 幼儿体育活动强度自评量表
来源:学龄前儿童(3~6岁)运动指南编制工作组. 学龄前儿童(3~6岁)运动指南. 中国儿童保健杂志.2020.28(6):714-720.

扫码下载APP
科普中国APP
科普中国
科普中国