作者:段云峰(中国科学院微生物研究所)
肠道菌群是科研界的宠儿了,减肥、阿尔兹海默症、癌症治疗……都被证明跟它有关系。现在,连你能跑多久,也是肠道菌群说了算!
《自然-医学》在线发表了一项研究:优秀马拉松运动员肠道中有一类特殊的菌,可以帮助他们提高运动成绩。
论文截图(图片来源:Nature网站)
优秀的运动员 有优秀的肠道菌群
来自哈佛大学的研究人员招募了15名参加马拉松赛的运动员,还有10名久坐的人员作为对照。在马拉松比赛之前和之后的一周时间里,研究人员收集他们的粪便样本,并进行了16S核糖体DNA(rDNA)基因测序。
(图片来源:veer图库)
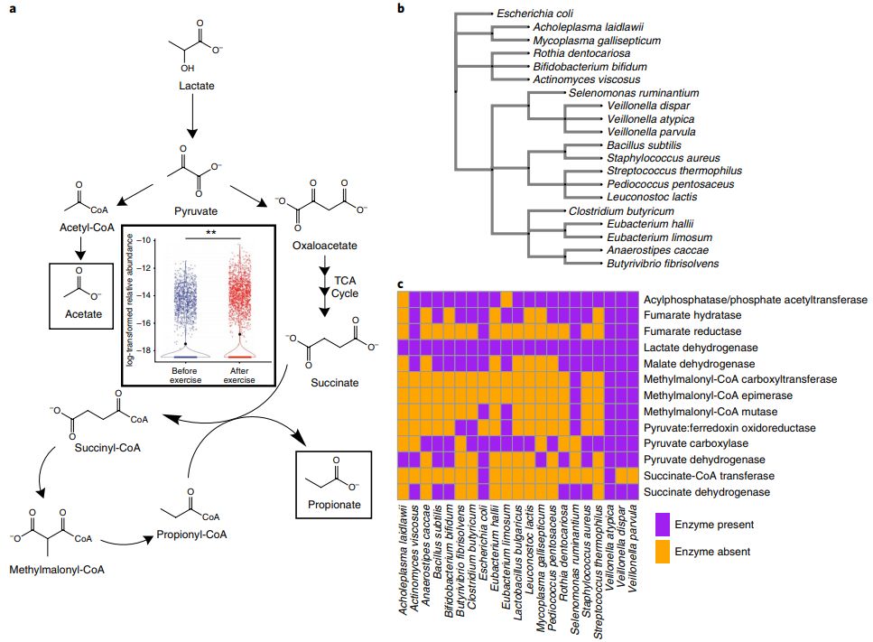
结果发现,在运动前和运动后,马拉松运动员肠道菌群中差异最大的微生物是Veillonella属细菌,比赛后肠道中Veillonella属细菌相对丰度明显增加。这是为什么?这个菌会不会跟运动员的运动能力或运动后的恢复有关呢?
Veillonella属细菌数量明显增加(图片来源:参考资料1)
为了回答上面的问题,研究人员从一位运动员的粪便样本中分离出一株Veillonella 菌——Veillonella atypica。他们把该菌株接种到小鼠肠道中,结果让人感到吃惊,这些小鼠的运动能力显著增加了,小鼠在特制的跑步机(跑轮)上跑的时间明显延长!
接种了Veillonella菌的小鼠跑得更久(图片来源:参考资料1)
经过进一步机制分析,发现Veillonella菌是利用乳酸作为唯一碳源的。乳酸可是引起运动后疼痛的主要物质。在运动过程中,肌肉消耗葡萄糖的代谢过程中会产生乳酸,由于长跑运动相对过度,氧气供应不足会形成无氧代谢,会导致机体内产生的乳酸不能在短时间内进一步分解为水和二氧化碳,从而导致大量乳酸在体内堆积。乳酸堆积会引起局部肌肉的酸痛。(然后你就跑不远啦!)
难道这个菌可以分解运动后的乳酸,从而帮助运动后的恢复?研究人员在一群87名精英运动员中做了宏基因组分析,发现运动后,代谢乳酸盐到丙酸盐的代谢基因相对丰度明显增加。此外,他们在小鼠中使用同位素标记的乳酸盐后,证明血清中的乳酸盐可以穿过上皮屏障进入肠腔,也就是说运动后血液中积攒的乳酸可以运输到肠道,肠道中的微生物就可以分解乳酸了。
运动员肠道微生物群能够促进运动后的乳酸代谢(图片来源:参考资料1)
乳酸可导致酸痛,那么分解乳酸就能提升运动能力吗?是去除乳酸起的作用,还是乳酸的分解产物丙酸也有这个作用呢?要不要试试丙酸是不是也有这个作用呢?随后,研究人员在小鼠直肠内直接滴注丙酸盐,结果发现,仅仅这个乳酸的代谢产物就足以重现用Veillonella菌灌胃观察到的增加跑步能力的结果。这就表明,肠道Veillonella atypica细菌通过将运动诱导的乳酸代谢转化为丙酸盐来改善运动时间,提升运动表现。
肠道菌群与运动相互作用模型(图片来源:参考资料1)
运动可以改善肠道菌群组成
不但肠道菌群能够影响运动能力,运动也可以影响肠道菌群!
2018年,芬兰科学院的研究员发现,耐力运动训练改变了肠道菌群的组成。经过六周的训练后,运动者肠道内的有害微生物减少,促进新陈代谢相关的有益微生物(Akkermansia)增加。
此外,美国伊利诺伊大学的两项研究发现,运动者与久坐者相比,前者的肠道菌群环境更有利于健康。研究小组招募了一些习惯久坐的成年人,在研究开始时对他们的肠道菌群进行采样,然后实施运动计划。期间,每周3次进行监测心率的运动,每次30-60分钟,持续6周。在运动计划结束时再次对参与者的肠道菌群进行采样,然后,恢复到久坐生活模式6周后再次采样。
(图片来源:veer图库)
结果发现,运动期间与久坐期间相比,参与者粪便中的短链脂肪酸,特别是丁酸浓度明显升高,当参与者恢复到久坐的生活方式后,这些短链脂肪酸水平再次下降。此外,肠道中产生丁酸的微生物比例也更高。丁酸是肠道内微生物酵解产生的短链脂肪酸的一种,可以促进肠细胞保持健康,减少炎症,并可以为肠道提供能量。值得注意的是,这些变化对瘦人最为明显,对胖人变化相对温和。
在整个研究过程中,参与者都保持正常饮食,仅仅改变了运动。这就证明了不依赖于饮食或其他因素,单独依靠运动就可以改善肠道菌群。
还有什么是人体里的微生物不能干的?
有关人体微生物与疾病和健康的研究是近几年的热点。
人体微生物(图片来源:http://meeting.bioon.com/2017microbiome/news-detail/2f3c946269e271e5)
在2003年之前,人们只是对肠道细菌有所研究。直到2003年,科学家首次报道了对人类粪便中非培养的病毒群落的宏基因组学分析,发现了病毒、真菌和古生菌等都是我们肠道菌群的重要成员,对人类健康有潜在影响。时隔一年,2004年,两项研究揭示了菌群对粘膜免疫的调控,揭示了免疫系统如何感知肠道菌群,以及正常条件下细菌是如何调节免疫系统发育的。这些发现为对微生物的免疫应答打开了一个新视角——不是作为宿主防御,而是一种共生的生理过程。
2005年和2006年,人们发现饮食变化改变了结肠菌群的降解活性:肠道菌群组内含有成千上万的基因,它们参与分解食物,从中获取能量,对人体代谢产生影响。在2006年,人们第一次发现肠道微生物的神奇之处,通过菌群移植转移居然可以改变宿主的表型。研究人员发现,通过粪菌移植可以在小鼠身上复现人类表型。这项首次使用胖人和瘦人粪便的研究,为研究菌群与人类表型之间的机制联系铺平了道路。2010年,研究发现抗生素会对菌群组成和宿主健康造成不良影响,抗生素不仅会对引起感染的细菌起作用,还会影响原住菌群。如健康个体使用环丙沙星,会影响其粪便样本中大约三分之一细菌类群的丰度。
更神奇的是,2012年,人类发现了菌群-肠道-大脑轴的存在,一些实验发现,缺乏菌群影响了小鼠的行为、脑基因表达及神经系统的发育。而近期一些人体研究正在揭示菌群与人神经系统之间的潜在关联。最近,我们又有新发现,人的肠道菌群影响会对癌症治疗产生应答,影响癌症治疗的效果。2018的研究证实肠道菌群组成影响了黑色素瘤患者、晚期肺癌患者及晚期肾癌患者对免疫检查点抑制剂治疗的应答及肿瘤控制。
2007年, 人体微生物组计划(Human Microbiome Project,HMP)被提出,这一项目不只是2003年完成的人类基因组计划的延伸,它也是第一个真正意义上的人体微生物组计划,全球其它国家和组织也陆续开展了各类微生物组研究计划。
(图片来源:http://www.medicalautomation.org/wp-content/uploads/2012/08/Human-Microbiome-project-August-28-2012.png)
HMP目标是以没有明显疾病的健康人群为对象,检测肠道,皮肤和女性生殖道等微生物群落组成,描绘人体存在的共同微生物和不同部位的微生物全景图。此外,HMP还制定了支持可重复的全身微生物组采样、数据生成的实验方案、微生物组和流行病学分析的计算方法等,并得到了大量数据。HMP为我们发现和理解人体内的微生物群体奠定了基础,同时也提出了一个问题:微生物在健康与疾病中扮演了什么角色?iHMP回答了此问题。
2019年5月30日,在《自然》封面发布了人类微生物组整合计划(Integrative Human Microbiome Project,iHMP)的研究成果。作为HMP的第二阶段,该计划包括了微生物组与早产、微生物组与炎症性肠病、微生物组与前驱糖尿病三个部分,即三种与微生物组关联性最为紧密的生理或病理状态。通过对这三种疾病与人体微生物的研究进一步回答了微生物与人体健康和疾病的关系:早产,炎症性肠病和糖尿病都与特定的微生物组成有关,微生物的紊乱可能影响了人的健康,引起上述疾病的发生。
2019年5月30日《自然》封面聚焦人类微生物组整合计划(iHMP)
结语
目前,我们已经知道,肠道菌群组对我们健康的多个方面具有巨大的影响,很多因素也都对肠道菌群组的构成产生影响。如果将来有更多的研究报道出来,请不要惊讶。
人体微生物就是我们人体的一个器官,与身体的其它器官密切联系是理所当然的,任何身体上的疾病或健康都与人体微生物有关也就不足为奇了。我们也期待有更多的研究出现,共同揭示人体微生物的奥妙。

扫码下载APP
科普中国APP
科普中国
科普中国