1月29日,记者从北京市医保局获悉,即日起,对北京市新型冠状病毒核酸检测相关政策进行调整。新冠病毒核酸检测价格由120元/次降为80元/次,混合检测价格也同步调整。
北京市医保局明确,调整“新型冠状病毒核酸检测”项目价格,单样本检测价格调整为80元/次。同步调整混合检测价格,即根据疫情需要,按照市卫健部门技术要求和标准实施混合检测时,5个样本混合检测,每样本按不高于30元收费;10个样本混合检测,每样本按不高于20元收费。上述价格为最高指导价格,不得上浮,下浮幅度不限。相关部门将综合考虑检验技术发展进步和相关成本变化等因素,对项目价格进行动态调整。据悉,此前相应的价格分别为120元/次、40元/样本、30元/样本。
各有关医疗机构应当主动在显著位置公示新型冠状病毒核酸检测及混合检测价格,严格按照规定向患者提供服务并收取费用,规范自身价格行为。各检测机构应同时提供不同服务,供群众选择。
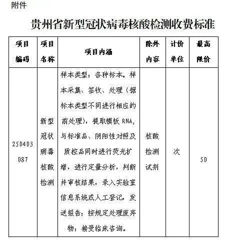
据悉,此次调整涉及北京市公立医疗机构、非营利性医疗机构、医保定点医疗机构、疾控中心以及相关单位、人员。自2021年1月28日起执行。1月27日,国务院应对新型冠状病毒肺炎疫情联防联控机制综合组印发的《关于有序做好春运期间群众出行核酸检测工作的通知》指出,各地要积极探索集中带量采购方式,批量采购核酸检测试剂、防护用品等耗材,降低核酸检测成本。除北京外,此前四川、贵州、陕西等多地也调整了核酸检测费用。四川省医疗保障局1月26日印发《关于再次调整新型冠状病毒核酸检测项目价格的通知》。《通知》规定,自2021年1月28日起,省管三级公立医疗机构核酸检测价格由现行120元/人次下调至80元/人次,省管二级及以下公立医疗机构项目价格由现行100元/人次下调至72元/人次。近日,贵州省印发《关于调整新冠病毒核酸检测收费标准的通知》明确,自2021年1月26日起,贵州省疾控检测机构、医疗机构开展新冠病毒核酸检测最高收费标准调整为50元/人次(不包含检测试剂),检测试剂费用按照采购价格零差率销售。

此外,1月27日,陕西省医疗保障局也发布了《关于调整公立医疗机构新型冠状病毒核酸检测收费政策有关问题的通知》,决定调整新型冠状病毒核酸检测收费政策。通知明确,公立医疗机构按照相关规定开展的新型冠状病毒核酸检测价格调整为每人次最高限价80元(含检测试剂),下浮不限。
内容来自:人民网科普