【今日封面】
当地时间26日,“超级月亮”从美国纽约曼哈顿的天际线上升起。“超级月亮”指的是月亮位于近地点附近时刚好出现满月。新华社记者 王迎 摄
图片来源:新浪微博截图
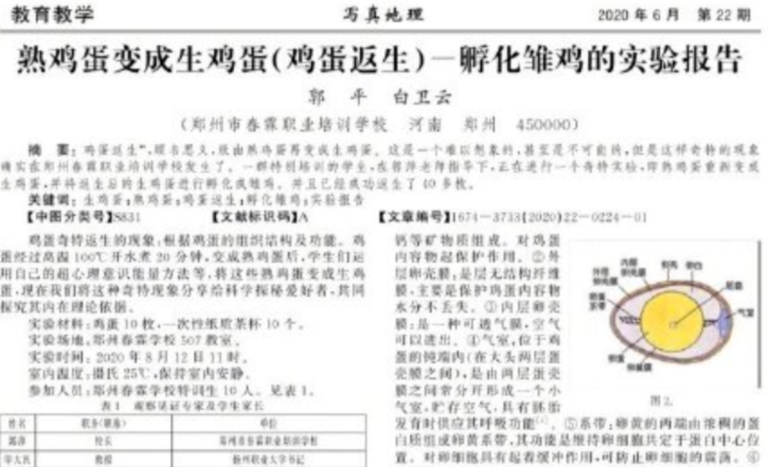
●27日,河南省郑州市春霖职业培训学校校长郭某等人在《写真地理》刊发“熟蛋返生孵小鸡”论文,引发热议。针对此事件,郑州市已经成立由市人社局、市市场监管、市公安局等部门及属地共同参与的联合工作组,对该学校展开全面调查。如发现问题,将依法依规严肃处理。(来源:央视新闻)
图片来源:郑斌 摄
●27日11时20分,中国在太原卫星发射中心用长征六号运载火箭,以“一箭九星”的方式成功将齐鲁一号、齐鲁四号、佛山一号等3颗主星送入预定轨道。此次任务还搭载发射了中安国通一号、天启星座09星、起源太空NEO-1卫星、泰景二号01星、金紫荆一号卫星、灵鹊一号D02卫星等6颗卫星。(来源:科技日报)
图片来源:新华社
●27日,国家卫生健康委医政医管局局长焦雅辉在国家卫健委例行新闻发布会上指出,随着我国医疗质量和诊疗能力的提升,恶性肿瘤的五年生存率已经从十年前的30.9%提升到目前的40.5%,提高了近10个百分点,某些恶性肿瘤比如食管癌,五年生存率已经高于美国等发达国家。(来源:中国新闻网)
图片来源:视觉中国
●26日,海南三亚崖州区拱北村发现一处古墓葬群,挖掘过的五个地块现已裸露出45座古墓。经海南省博物馆考古队初步判断,此古墓葬群年代约是明末清初,可能是海南省迄今为止发现的面积最大的古墓葬群。(来源:中国新闻网)
北极海底的浅棕色海绵针状神秘痕迹。图片来源:Cell Press
●海绵虽然是一种水生动物,但人们通常认为它们一旦在一个地方定居并成熟,就不会再移动。26日发表在《当代生物学》上的一项新研究显示,这种水生动物在成熟后仍有可能移动。研究人员近期发现了横跨北极海底的浅棕色海绵针状痕迹,这一发现是通过研究2016年极地破冰船拍摄的视频得出的,当时该船正在勘察被冰永久覆盖的朗塞斯山脊。(来源:中国科学网)
图片来源:视觉中国
●美国杜克大学工程师开发了世界上第一个完全可回收的印刷电子产品—由3种碳基墨水制成的晶体管。研究人员希望以此激发新一代可循环利用的电子产品的研发,以帮助解决日益增长的全球电子垃圾问题。相关研究发表在26日的《自然·电子学》杂志上。(来源:科技日报)
图片来源:中新视频截图
●世界卫生组织首席科学家苏米娅·斯瓦米纳坦26日在接受采访时表示,印度当前报告的新冠肺炎确诊病例数和死亡病例数“被严重低估”,印度的实际感染人数可能比官方报告的数字还要高出二三十倍。(来源:海外网)
图片来源:中新社发 王冈 摄
编辑:王宇
审核:岳靓
终审:何屹
来源:科技日报

扫码下载APP
科普中国APP
科普中国
科普中国