盲盒是将各种不同的小玩偶放进盒子里销售,消费者在购买之前,并不知道盒子里是哪一款玩偶,只有在购买后才能打开盒子确定玩偶的款式。
密封车厢上百余只猫狗奄奄一息
5月3日,有网友反映称,四川成都市区一快递点揽收、寄递“宠物盲盒”,被装在笼子里的小猫小狗,在路边奄奄一息。成都一些爱心人士随即组织了救助。一位参与现场救助的爱心人士表示,这些猫狗发货地是成都三联花鸟市场,商家以售卖“盲盒”的名义将活体宠物快递至买家。
随后,这两辆货车被救助中心的志愿者拦下,并且报警。记者看到,在每个笼子的外面套了一个编织口袋,口袋上都贴有中通快递的快递单。之后,当地派出所的民警和街道办工作人员赶到现场。4日凌晨,这些小猫小狗已被安全转移,执法人员也开始着手核实信息。
成都市邮政管理局:将予以立案处理
成都市邮政管理局相关负责人5日表示,关注到寄递“宠物盲盒”相关情况后,邮政管理部门立即展开调查。对于该快递网点涉嫌违规收寄活体动物的行为,将予以立案处理,并依法及时公开案件办理情况。
网点违规揽收快递,将整改
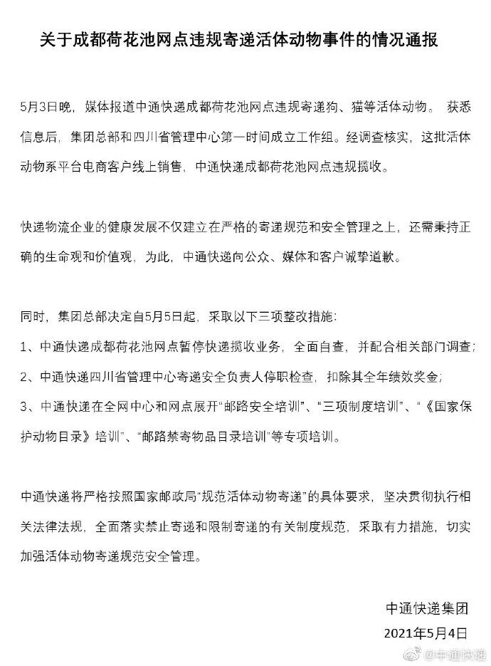
据了解,涉事的快递点隶属中通快递公司。中通快递官方微博4日晚发布《关于成都荷花池网点违规寄递活体动物事件的情况通报》称,经调查核实,这批活体动物系平台电商客户线上销售,中通快递成都荷花池网点违规揽收。
中通快递总部决定自5月5日起,采取三项整改措施:
包括中通快递成都荷花池网点暂停快递揽收业务,全面自查,并配合相关部门调查;
中通快递四川省管理中心寄递安全负责人停职检查;
中通快递在全网中心和网点展开“邮路安全培训”“三项制度培训”“《国家保护动物目录》培训”“邮路禁寄物品目录培训”等专项培训。
专家:涉及动物防疫 应严格按法规执行
除了野生动物外,包括宠物在内的活体动物是否可以寄递?
2020年3月19日,国家邮政局曾发通知,要求规范活体动物寄递、严厉打击非法寄递野生动物及其制品行为。
通知强调,各企业要在助力生鲜产品寄递,促进农产品流通和服务保障民生的同时,严格规范受保护的野生动物以外的活体动物寄递行为,严禁收寄具有毒害性、攻击性、妨害公共卫生等危险活体动物。
对于可以寄递的活体动物,企业应当要求寄件人进行安全妥善包装。在运输、分拣、投递环节,要将内件为活体动物的邮件快件进行有效物理隔离,在确保活体动物邮件快件本身安全性的同时,避免其他邮件快件污染、损毁。在投递环节,还应告知收件人邮件快件的内件属于活体动物,提醒其注意安全防范。
除了国家邮政局发布的相关规定外,从今年5月1日起,新修订的《动物防疫法》也开始实施,在活体动物的运输寄递方面也有明确的法律规定。
尊从人性尊重法律
拒绝盲盒“出格”,人心不能盲
▌本文来源:央视新闻(ID:cctvnewscenter)

扫码下载APP
科普中国APP
科普中国
科普中国