【今日封面】
6月7日,我国2021年高考正式拉开大幕,1078万名考生赶赴考场。图为在贵州省贵阳市乌当中学考点外,送考老师与考生击掌。新华社记者 陶亮 摄
消息站
我国首次火星探测天问一号任务着陆区域高分影像图。图片来源:国家航天局
●6月7日,国家航天局发布我国首次火星探测天问一号任务着陆区域高分影像图。图像中天问一号着陆平台、“祝融号”火星车及周边区域情况清晰可见。该图由天问一号环绕器高分辨率相机,于6月2日18时拍摄。(来源:科技日报)
4月13日晚拍摄的运抵毛里求斯西沃萨古尔·拉姆古兰爵士国际机场的中国援助新冠疫苗。新华社发(中国驻毛里求斯使馆供图)
●商务部合作司二级巡视员钱春莺6月7日介绍,为加强疫苗国际合作,商务部会同相关部门,快速组织实施对88个国家和4个国际组织的疫苗援助工作。截至6月6日,已组织完成向66个国家和1个国际组织援助疫苗及配套注射器的发运工作。(来源:新华社)
图片来源:视觉中国
●职业教育法修订草案6月7日初次提请全国人大常委会会议审议。草案提出,职业教育与普通教育具有同等重要地位。草案着力解决职业教育领域突出问题,推动培养数以亿计的高素质技术技能人才。草案突出就业导向,缓解就业结构性矛盾和促进就业质量提升,为进一步深化职业教育改革提供法律基础。(来源:新华社)
新发现
宝墩遗址发掘疑似水稻田层面航拍图。成都文物考古研究院供图
●四川成都文物考古研究院6月7日对外公布宝墩遗址最新考古发掘成果。在近期的考古发掘中,考古人员发现了宝墩时期的水稻田和作为建筑构件使用的碳化竹片,系成都平原迄今为止发现的最早的水稻田和有机质的房屋构件。考古人员已对该地层土壤进行系统采样,通过对水稻、与水稻伴生的杂草群、土壤微形态的综合检测研究,加强对该区域为水稻田的认定。宝墩文化产生于新石器时代晚期,距今大约4500年。(来源:科技日报)
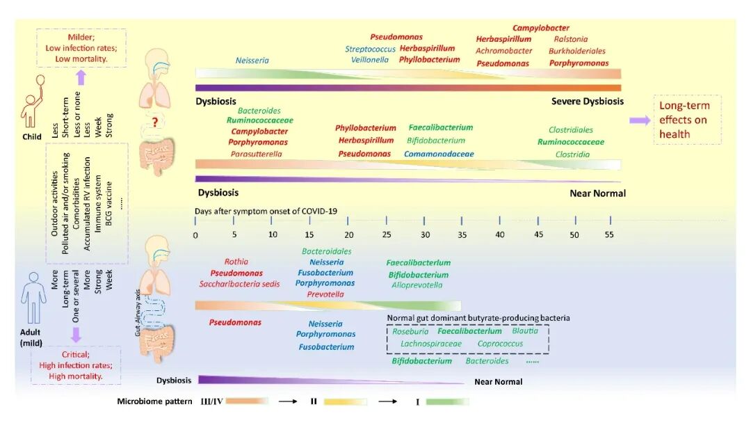
儿童和成人感染新冠肺炎期间上呼吸道和肠道菌群的演化示意图。(图片来源:云南生物资源保护与利用国家重点实验室)
●近日,云南生物资源保护与利用国家重点实验室与复旦大学的团队合作,首次研究揭示了儿童感染新冠肺炎后,可导致上呼吸道和肠道菌群持续扰动和失衡。研究提示,在新冠病毒感染的儿童和成人间,上呼吸道和肠道菌群协调恢复存在明显差别,儿童的菌群相对脆弱,易受干扰。新冠病毒对儿童上呼吸道和肠道菌群发育的长期影响,以及所带来的潜在健康风险,值得持续关注。(来源:科技日报)
看天下
图片来源:日本放送协会
●据日本放送协会当地时间6月7日消息,当天东京都议会对要求取消东京奥运会、残奥会的请愿进行了表决,最终决定不通过该议案。(来源:央视新闻客户端)
大观园
资料图。2020年6月21日,拉萨上空一架飞机飞过发生日食的太阳。新华社记者 普布扎西 摄
●据中国科学院紫金山天文台6月7日消息,2021年首场日环食将于10日亮相。本次日环食主要发生在靠北极地区。开始的地点是加拿大南部,之后经过加拿大北部、格陵兰岛西部、北冰洋等地,一直到俄罗斯东北部结束。在中国境内,西部地区可见日偏食,其中新疆和西藏部分地区可见日偏食。中部可见带食日落,东部不可见。这是中国范围内今年唯一能够观测到的日食现象。(来源:中国新闻网)
冕雀。蔡双发 摄
●记者6月7日从云南省保山市获悉,该市龙陵县小黑山省级自然保护区技术人员近日在保护区内发现一种头顶“黄冠”的鸟类,经国家林草局昆明勘察设计院专家鉴定为山雀科冕雀属冕雀。这也是2021年以来该县发现的第8个县域野生动物新记录种。(来源:科技日报)
编辑:张爽
审核:岳靓
终审:何屹
来源:科技日报

扫码下载APP
科普中国APP
科普中国
科普中国