
QC是QuaUty Control的缩写,即质量控制的意思。QC小组又称质量管理小组是员工参与全面质量管理特别是质量改进活动中的一种非常重要的组织形式。这里的质量的概念是广义的,不仅是指产品的质量,而且广泛的指产品的生产管理的开发设计、生产制造、销售过程和售后服务的全过程,从类型方面,可以是现场型、管理型、服务型、攻关型。QC小组活动,是为解决某一问题或改善某方面质量,由数人自发组织起来的一个攻关小组。开展QC小组活动能够体现现代管理以人为本的精神,调动全体员工参与质量管理、质量改进的积极性和创造性,可为企业提高质量、降低成本、创造效益;通过小组成员共同学习、互相切磋,有助于提高员工的素质,塑造充满生机和活力的企业质量文化.QC小组活动的主要步骤包括选择课题、调查现状、设定目标值、分析原因、确定要因、制定对策、实施对策、检查效果、巩固措施、总结回顾及今后打算等。
开展QC小组活动,遵循全员参与、持续改进、PDCA循环、基于客观事实、应用统计方法等5方面的基本原则,以问题解决型课题中自选型课题来说,选择课题、现状调查、设定目标、原因分析、确定主要原因、制定对策、对策实施、效果检查、制定巩固措施、总结和下一步打算的4个阶段10个步骤缺一不可。

1QC小组的建立
从QC小组的定义可以看出,公司所有职工均可以参加,作为现场问题解决型QC小组,QC成员应该有适量的一线操作工人,小组成员的数量宜为3-10人,QC小组的命名方式多种多样,既可以有项目+课题命名方式,也可以使用各种新颖鼓舞士气的名字,如超越、团结、开拓者等。QC小组建立后应进行注册登记,注册登记包括两部分,小组注册和课题注册,QC小组完成一个课题之后,可以继续寻找其他课题进行课题注册。很多QC成果在介绍QC小组时,写上QC小组的类型为现场型或攻关型,这是不正确的,因为QC小组是不分类别的,此处的本意应该写课题类型,这是常见的错误,应该加以区分。

2QC活动程序
现场问题解决型QC小组活动的程序分自选目标活动程序和指令性目标活动程序,其中问题解决型自选目标QC小组活动程序是大多数QC小组的选择,是QC小组活动的通用程序,而指令性目标QC小组活动程序是问题解决型QC小组活动程序的另一种形式。
QC小组活动
主要应用两方面的技术,一方面是专业技术,另一方面是管理技术,每个QC小组的要解决的问题不同,因此所涉及的专业技术也是各不相同的,而其管理技术却是共性的,QC小组活动中用到的管理技术有三类,即遵循PDCA循环、以事实为依据,用数据说话,应用统计的方法,这三类管理技术贯穿于整个QC活动程序中。
问题解决型自选目标QC小组活动程序分十个步骤,依次为选择课题、现状调查、设定目标、分析原因、确定主要原因、制定对策、按对策实施、检查效果、制定巩固措施、总结和下一步打算以下本节将逐一介绍。
(1)选择课题
QC小组活动课题主要来源于三个方面,指令性课题,指导性课题和自选性课题,现场施工主要采用自选性课题,选题要掌握三个要点:选题宜小不宜大,尽量选择以特性值表示的课题,选题要简洁明了、具体明确。像“加强成本管理、提高经济效益”等大而笼统的课题不要有,标准的课题命名如“提高水泥搅拌成桩合格率”等,选题理由的陈述应简洁、明了、充分,主要阐明此课题的目的性和必要性,尽量体现数据化和图表化,有些选题理由为了强调此课题的重要性而长篇大论地陈述背景,缺乏数据说话,无法说明目前实际的差距有多大,解决该问题的紧迫性仍然没有描述清楚,也是属于选题理由不充分。
(2)现状调查
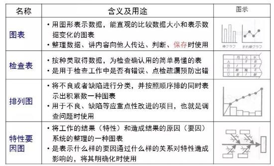
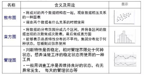
现状调查为设定目标提供依据,现状调查可以从以往工程中的技术档案、统计报表以及记录中进行调查或者深入现场调查。现状调查应该用数据说话,但不是简单的数据罗列,需要用各种数据统计工具进行分析,如调查表、简易图表(柱状图、折线图、饼分图等)、排列表、直方图、控制图等。
(3)设定目标
设定目标可从以下几方面考虑:1.上级下达的指标。必须达到2、顾客提出的要求或者下道工序的要求,必须予以满足3、通过水平对比,在设备条件、人员条件、环境条件类似的情况下,同行业已达到的先进水平,本企业或部门尚未达到,从而确定该水平为目标。4、历史上曾经达到过的最高水平5、对设定目标依据的测算分析。目标设定一定是小组经过充分讨论分析,明确课题改进程度,然后共同指定的目标,小组设定的目标数量不宜多,而且必须可测量,同时还应具有挑战性。目标设定的依据应从上级下达的考核指标要求、顾客需求、国内同行业先进水平等几个方面考虑。


传统七大工具
(4)原因分析
原因分析是针对问题的症结进行,找出问题的症结所产生的各种原因,分析过程要逐层递进展开,每一层之间,都有前因后果的因果关系,原因分析有四个基本要求:原因分析要有针对性、分析原因要全面、原因分析要彻底、原因分析要正确恰当的运用统计工具和方法。
如现状调查时候,经过分层法、调查法、排列图的分析,已经找到了问题症结所在,则原因分析时候,就必须针对这一问题症结展开,查找影响问题产生的原因。要从各个方面、各种角度分析,把影响质量的原因都找出来,尽量不要遗漏,通常按照“5M1E”(人、机、料、法、环、测)六大因素去分析寻找原因。分析原因要彻底,就是要分析到可直接采取措施,能有效解决存在的问题时为止。


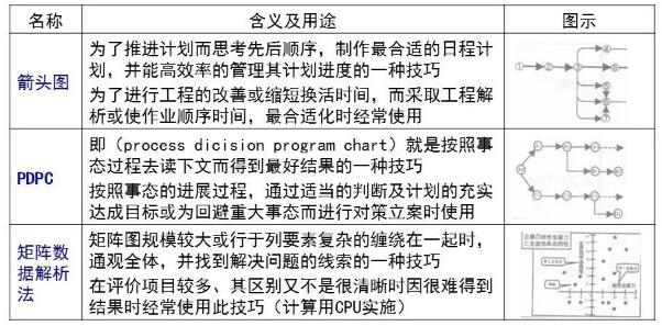
新七大工具
(5)确定主要原因
原因分析找出了影响问题的各种原因,但是这些原因中,有些事影响问题的主要原因,有的则属于一般原因,需要加以鉴别和区分。要因确认的方法包括现场验证、现场测试和测量、调查和分析等。通常在原因分析阶段,会发现可能影响问题的原因有很多条,其中有的确实是影响问题的主要原因,有的则不是。这一步骤就是要对诸多原因进行鉴别,把确实影响问题的主要原因找出来,以便为制定对策提供依据。分析方法有鱼刺图、树形图、折线图、柱状图、饼分图、表格法。在应用适当方法的情况下,对问题进行全面、彻底的进行分析,主要是从4M1E(即人、机、材料、方法和环境五个方面进行分析,分清关键问题点、主要问题点和次要问题点。
(6)制定对策
制定对策包括对策的提出、评价、制定对策计划,提出对策是制定对策的一个重要环节,提出对策要把握两个原则:与主要原因相对应的原则和从多角度提出对策的原则。提出对策后,还需要对每一项对策进行综合分析评价,从而确定有效的对策,确定对策时从对策的有效性、可行性、经济性和时间性考虑,通过方案对比、评价分析,择优确定对策方案。制定对策是针对要因确认中找出的主要原因逐条进行制定,同时对策需要宏观、目标需要量化、措施具体、地点具体、时间精确,需要更加具体的还可以提出对策的多种方案,再进行对策分析和可行性分析,对对策效果进行评价及选择,制定对策需要按5W1H制定对策表,即:what(对策)、why(目标)、how(措施)、who(负责人)、where(地点)、when(时间)。

(7)实施对策
实施对策是PDCA循环中的D阶段,制定对策表后,小组成员就应按照对策表的措施要求和各自的分工,有步骤的逐步进行实施。每条对策的实施,要按照对策表中的措施栏逐条实施,每条对策的实施过程,就是具体措施的落实过程,只有这些措施都完成了,确定的对策才能实现,问题才能解决,实施过程的情况要及时记录,每条对策实施完成后要确认结果,在每条对策实施完成之后,应立即手机实施完成后的数据,与对策表中应达到的目标进行比较,明确对策的有效性。对策实施应该按对策表逐一进行实施,对策实施之后再与对策目标进行比较,通过对对策实施之后的数据分析,检查目标是否达到,从而完成效果验证,而当对策实施之后未达到对策目标时,应该重新讨论分析修改措施并进行实施,直至对策实施之后达到对策目标,在达到对策目标后,可验证对策实施结果在安全、质量、管理、成本等方面的负面影响,如果造成了负面影响,小组可视负面影响程度选择对策的实施与否,若因为其负面影响而放弃该对策,则需重新选择对策进行实施。

(8)效果检查
效果检查就是将小组经过检查取得的数据与制定的目标进行比较,确定是否实现课题目标。效果检查的方法,主要是对比的方法,一是把实施完成后取得的数据与对策实施前的现状进行对比,以确定活动和对策实施的有效性,二是把实施改进后所取得的数据与小组设定的目标进行对比,以确定是否完成了小组活动的预定目标。效果检查主要针对两个对象,即课题目标是否达到,以及对策实施前的现状是否得到明显改善。如果没有达到课题目标,就需要分析没有到达目标的具体原因,而且需要回到计划阶段的各个步骤进行原因分析,例如分析原因不全、未分析到末端原因,主要原因是否确定正确等等,然后再进行下列步骤。如果达到课题目标,同时对策实施前的现状得到明显改善,即可说明此次QC活动的经济效益及社会效益,经济效益是指本课题活动产生直接实际经济效益的可计算经济效益,要求实事求是,同时扣除此次QC活动的支出,必要时还需公司相关部门盖章。社会效益即本次QC活动产生的影响,例如现场质量得到明显改善、为今后类似问题的解决提供参考等。

(9)制定巩固措施
制定巩固措施,就是小组活动的对策措施,经过实施证明是有效的,就需要把有效的措施形成制度、标准,巩固已经取得的成果,防止问题再发生,巩固期的长短,应根据实际需要来确定,建筑企业巩固期一般在3-6个月左右,制定巩固措施的方法包括把已经被实践证明了的有效措施纳入有关标准或形成标准和对标准进行修订审批。把活动中的有效措施纳入有关技术和管理文件之中,其目的是防止质量问题再次出现。采取巩固措施应注意:①必须是被活动实践证明是行之有效的措施,才能纳入有关文件或规程中,未经证明的方法不能随便列入巩固措施内;②任何文件的修订都必须通过文件控制程序进行,不得随意进行文件的修订:③巩固措施要具体可行,不能抽象、空洞。巩固措施的内容必须是经过活动实际验证证明行之有效的措施,而巩固的方式需要将这些有效的措施分类纳入相关标准,例如内部技术标准、作业指导书及管理制度。同时还可以跟踪调查新标准执行后的效果是否保持在稳定状态,以此验证措施的适用性。
(10)总结和下一步打算
通常总结可从专业技术、管理技术和小组综合素质三方面进行。每次QC小组活动结束后,都应该认真进行总结,要认真回顾活动的全过程,成功的经验与不足之处是什么,那些地方做的比较满意,那些地方还不尽如人意,对成功的经验加以肯定,有利于今后更好地开展活动,对不足之处也要进行总结,吸取经验教训,以提高解决问题的能力。


★ 作者简介 ★
封崇崇,男,汉族,1986年4月生,江苏省沛县人。高级工程师、高级评茶员、国家注册质量管理体系(QMS)审核员、国家注册环境管理体系(EMS)审核员、国家注册职业健康安全管理体系(OHSMS)审核员、国家注册服务认证审查员。现任山东省科技专家、山东省政府采购评标专家、“科普中国”外聘专家、机械工业人才评价工作专家委员会委员、山东省品牌建设促进会专家智库成员、山东省认证认可协会认证认可领域专家、国家职业资格及机械行业水平评价考评员、泰安市泰山区工程技术职务中级评审委员会评委、泰安市泰山区工程技术职务初级评审委员会评委等。

扫码下载APP
科普中国APP
科普中国
科普中国